Instance Verification Kit (IVK)
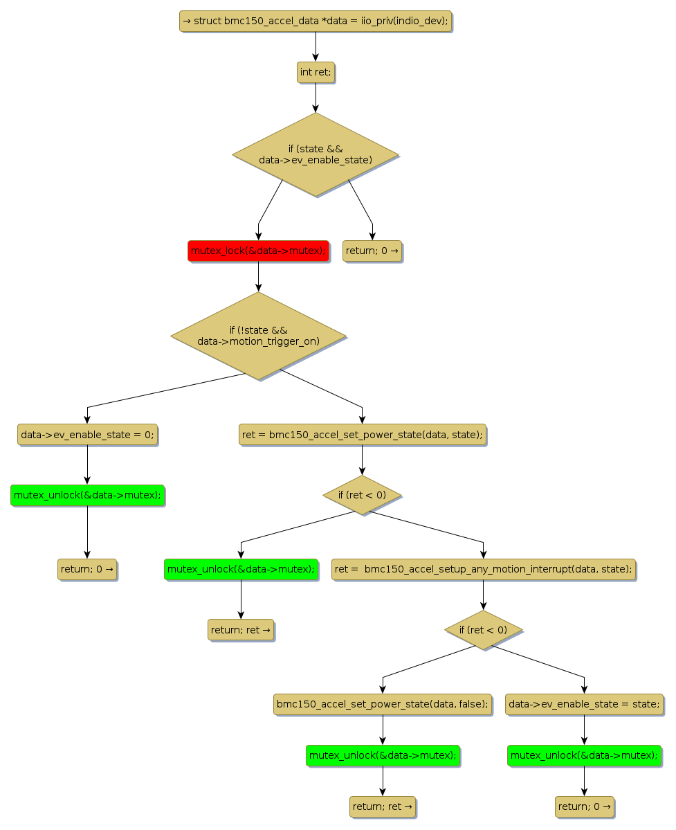
mutex lock @ [19778+25+/linux-3.19-rc1/drivers/iio/accel/bmc150-accel.c]
Instance Signature: mutex
|
The Matching Pair Graph:
|
|
Function Name
|
Control Flow Graph (CFG)
|
Events Flow Graph (EFG)
|
Source Correspondence
|
|
bmc150_accel_write_event_config
|
|
|
[19467+31+/linux-3.19-rc1/drivers/iio/accel/bmc150-accel.c]
|